Main Page | Namespace List | Class Hierarchy | Class List | File List | Namespace Members | Class Members | File Members | Related Pages

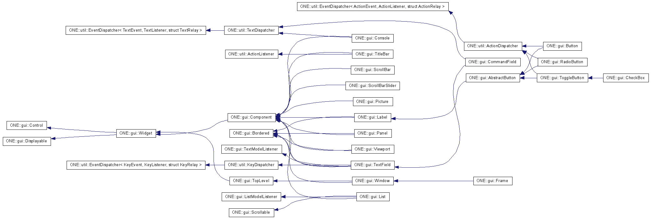
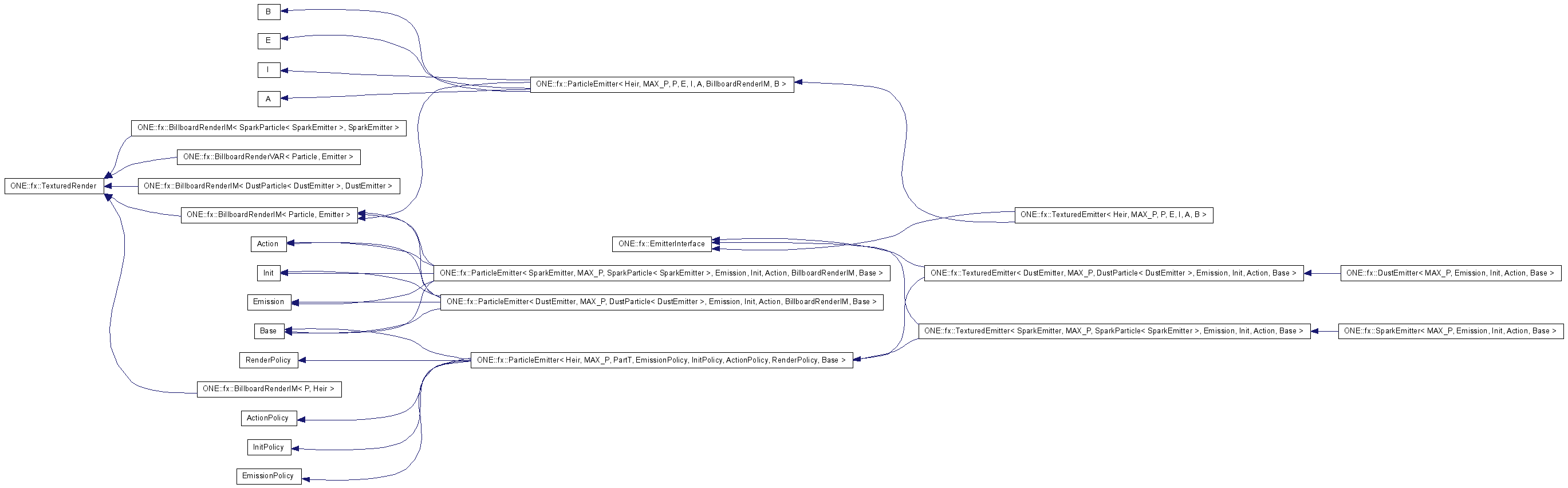
ONEngine Graphical Class Hierarchy

Go to the textual class hierarchy


Generated on Wed Sep 7 19:03:40 2005 for ONEngine by  doxygen 1.4.3